Users may wish to perform text mining using R on the result of any arbitrary Strategy report and display the result. One of the problems that hinders the users from achieving it is that the number of output elements is not always consistent. For example, a report may have three attributes named ‘Age groups’, ‘Reviewer’, and ‘Survey feedback’ and the report might display four rows of feedback as follows:

If the above report result is sent to R as an input and the R script breaks down each sentence of the feedback into the term frequency that is grouped by the age groups, it will have 18 rows.

Since the number of output elements(18) is greater than the number of the Strategy report rows(4), the report execution will fail. Using the objects in the Tutorial project, this technical note describes one way to display the result of text mining on a Strategy report, using the R integration functionality.
PREMISE:
- Following the instructions in KB43665 , the Strategy R Integration Pack has already been installed on the Intelligence Server.
STEP 1: Decide on the input values that need to be sent to R via R metrics
The first step is to decide on which data you wish to perform text mining. In this technical note, the sample report will let users select one year element, the arbitrary number of category elements, and specify the Revenue amount in prompts. The report will then display the value of the normalized TF-IDF (term frequency and inverse document frequency) for every word showing up in the qualified Item attribute elements, grouped by the Category elements.
A user may select the following values for each prompt and the report may look as shown below.

Eventually, the user may want to see the normalized TF-IDF for every word showing up in the Item attribute elements as shown below:

Since the final output displays each word from the Item attribute and it is grouped by the Category elements, the necessary input values to R are as follows
STEP 2: Create metrics to pass the input values to R
The input values to R from Strategy must be passed via metrics. Hence, on top of the current grid objects, additional metrics need to be created. For this sample report, since the inputs are the elements of two attributes, create two metrics with the following definitions so that the elements are displayed as metrics.
Max(Category@DESC) {~}
Max(Item@DESC) {~}

STEP 3: R script – Phase 1: Define input and output variables and write R script to obtain what you wish to display in a Strategy report
In the R script, define (1) a variable that receives the inputs from Strategy and (2) a variable that will be sent back to Strategy as the output as depicted below. Since the number of output elements must match with the number of input elements, it is defined as “output = mstrInput2” to avoid the errors. In other words, this script executes R functions to obtain the data that you wish to display in a Strategy report, but the output is the same as the input. More details about how to display the result in a Strategy report will be followed up later in this technical note.

In this technical note, after manipulating the input value, we assume that the variable named ‘norm.TF.IDF’ in the R script holds the values of the normalized TF-IDF for each term.

STEP 4: Create tables in the data warehouse to store the value of your R output
In order to display the values of the ‘norm.TF.IDF’ defined in a Strategy report, tables to hold the result need to be created in the data warehouse. In other words, additional report will later have to be created in Strategy and it will extract the data from the database tables, which are created in this section.
In this specific example, the variable ‘norm.TF.IDF’ has the elements of words (terms) and categories and the values of the normalized TF-IDF. Considering the types of data, the first two should be displayed as attributes and the values of the normalized TF-IDF should be presented in a metric. Hence, two lookup tables to hold the term and category elements and one fact table need to be created to store all the data. On top of these tables, one relationship table is also required since the relationship between words and categories is many-to-many.
STEP 5: R script – Phase 2: Populate the tables in your R script
As previously mentioned, the variable named ‘norm.TF.IDF’ contains the values, which a user wishes to display in a Strategy report as shown below.

In this R script, four more variables are defined from ‘norm.TF.IDF’, each of which contains the subset of data that will be inserted into the database tables.
tm_Category holds the unique elements of the Category.

tm_Word holds the unique elements of the Word (Term).

tm_Word_Cat stores the values of the many-to-many relationship.

tm_Fact contains the values of TF-IDF for every Word-Category combination.

In the R script, populate the database tables with the above four subsets of ‘norm.TF.IDF’.
# Load RODBC
library(RODBC)
# RODBC package: assign ch the connectivity information
ch <- odbcConnect("DSN_name")
# Delete all the rows of the tables
sqlClear(ch, "tm_Category", errors = TRUE)
sqlClear(ch, "tm_Word", errors = TRUE)
sqlClear(ch, "tm_Word_Cat", errors = TRUE)
sqlClear(ch, "tm_Fact", errors = TRUE)
# SQL: insert the data into tables; use parameterized query
sqlSave(ch, tm_Category, tablename = "tm_Category", rownames=FALSE, append=TRUE, fast = TRUE)
sqlSave(ch, tm_Word, tablename = "tm_Word", rownames=FALSE, append=TRUE, fast = TRUE)
sqlSave(ch, tm_Word_Cat, tablename = "tm_Word_Cat", rownames=FALSE, append=TRUE, fast = TRUE)
sqlSave(ch, tm_Fact, tablename = "tm_Fact", rownames=FALSE, append=TRUE, fast = TRUE)
#Close the channel
odbcClose(ch)

Create a stand-alone metric and paste the metric definition of the deployR utility. Then, replace the last parameters by the Category and Item metrics that you created in Step 2.

Add the R metric to the report.

The report and R will perform the following actions after adding the R metric
i. The report lets users select the prompt answers
ii. Strategy sends the Category and Item elements to R via the R metric
iii. R performs text mining to calculate the TF-IDF based on the inputs
iv. R generates subsets of the TF-IDF
v. R truncates the database tables and populates them with the subset of the TF-IDF
vi. R sends the output(which is actuary the input) to Strategy
vii. The report displays the values of all object including the R metric
STEP 7: Create Strategy objects to display the data
From the tables created in Step 4, create the Word and Category attributes and the fact named weight. The object relationship is as depicted below.


Now, create a new report with these objects. This report will obtain and display the data from the database tables.

STEP 8: Utilize the report level VLDB properties to manipulate the order of the report execution jobs
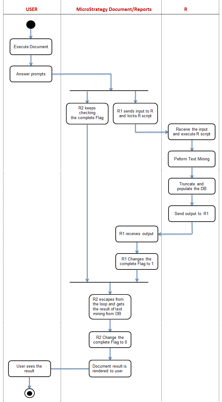
There are currently two reports and let each of which to be named R1 and R2 as described below
If the two reports are placed in a document as datasets as shown below, there is one problem: R2 may start its execution before R1 populates the database tables with the result of text mining.

In order to force R2 to execute its job after the completion of R1, the VLDB properties PRE/POST statements along with additional database table may be used. The table tm_Flag contains the value of 0 or 1. R2 is triggered when R1 sets the value of completeFlag to 1. The detailed steps are described below with the script for SQL Server.
i. Create another table in the database, which holds the value of 1 or 0
CREATE TABLE tm_Flag ( completeFlag int ) INSERT INTO tm_Flag VALUES(0)
DECLARE @query as nvarchar(100) SET @query = 'UPDATE tm_Flag SET completeFlag = 1' EXEC sp_executesql @query
DECLARE @intFlag INT SET @intFlag = (select max(completeFlag) from tm_Flag) WHILE(@intFlag = 0) BEGIN WAITFOR DELAY '00:00:01' SET @intFlag = (select max(completeFlag) from tm_Flag) END DECLARE @query as nvarchar(100) SET @query = 'UPDATE tm_Flag SET completeFlag = 0' EXEC sp_executesql @query

Overall execution flow

2. Only the text mining result is displayed to users

Third Party Software Installation:
WARNING:
The third-party product(s) discussed in this technical note is manufactured by vendors independent of Strategy. Strategy makes no warranty, express, implied or otherwise, regarding this product, including its performance or reliability.